This series is my half of the conversation around how I do 'TDD, Like I Mean It'.
The Main Series
Part 1
Part 2
Part 3
Part 4
Part 5
Part 6
Part 7
Part 8
Part 9
Refactoring To MicroObjects
Bonus Refactor
THE PDF
I've bundled all of the posts up into a PDF. Enjoy
TDD Like You Mean It PDF
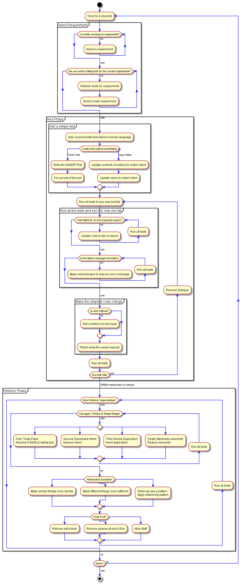
The Flowchart
